600941,重大宣布!固态电池新突破,多只龙头股年内涨幅翻倍
固态电池产业链迎来密集催化。 中国移动宣布重大计划 10月11日,在2025中国移动全球合作伙伴大会主论坛上,中国移动(600941)正式发布“AI+”行动计划...
固态电池产业链迎来密集催化。 中国移动宣布重大计划 10月11日,在2025中国移动全球合作伙伴大会主论坛上,中国移动(600941)正式发布“AI+”行动计划...
今天是A股10月首个交易日,迎来“开门红”,三大指数均收涨。有色金属板块全天表现强势,午后,半导体板块有所回落,相关热门个股回调。 截至收盘,上证指数涨1.32...
今天上午,港股市场震荡调整,三大指数回调。 截至上午收盘,港股有色金属板块表现强势,中国白银集团、中国大冶有色金属均涨超18%;华虹半导体涨5.03%,股价再创...
三季度38股获得南向资金持股量环比增长超100%。 南向资金年内净买入超1.1万亿港元 今年以来港股市场主要股指大幅上涨,恒生指数第三季度上涨11.56%,年内...
近期,市场资金不断向半导体产业链的上游集中。 其中,半导体设备板块的表现尤其亮眼,政策与资本也都在往这堆里扎。 截至目前,成分股长川科技20%涨停,华峰测控涨超...
记者丨董鹏 编辑丨张伟贤 8月28日,北方稀土再次大涨5%,公司总市值重返2000亿元,逼近2021年9月的历史前高。 股价的强劲表现,与公司日前披露的中期业...
「IPO全观察」栏目聚焦首次公开募股公司,报道企业家创业经历与成功故事,剖析公司商业模式和经营业绩,并揭秘VC、CVC等各方资本力量对公司的投资加持。 作者丨...
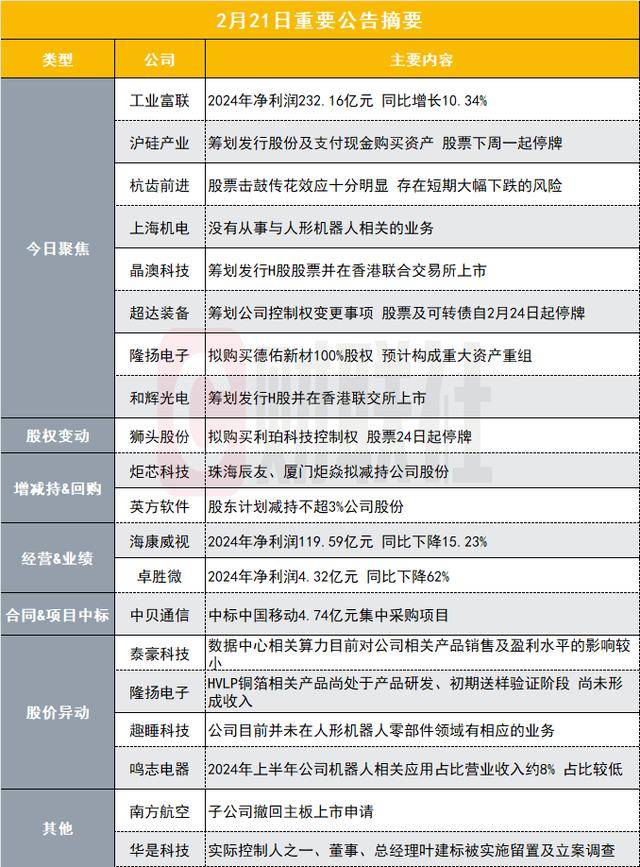
今日聚焦 【工业富联:2024年净利润232.16亿元 同比增长10.34%】 工业富联公告称,2024年实现营业收入6091.35亿元,同比增长27.88%...
12月26日,广东省工业和信息化厅信息化与软件服务业处、广东软件行业协会,以及千行百业广东企业和开发者齐聚“广东鸿蒙生态伙伴论坛”。超百家广东企业,如比亚迪汽车...
数据是个宝 数据宝 炒股少烦恼 业绩暴增的龙头股有哪些? 10月30日,A股主要指数调整,上证指数跌0.61%,创业板指、科创50指数分别跌1.18%、1.7%...